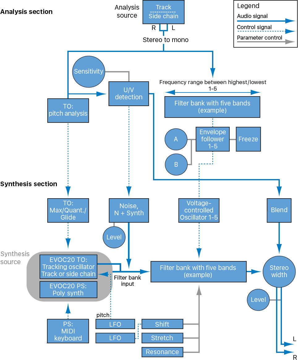
EVOC 20 block diagram

This block diagram illustrates the signal path in EVOC 20 TrackOscillator and EVOC 20 PolySynth.

Figure. EVOC 20 TrackOscillator and Polysynth signal path block diagram.