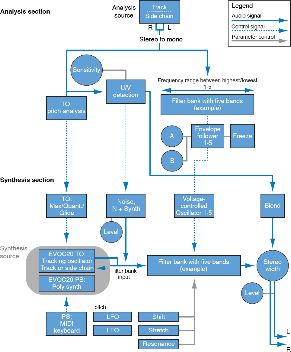
EVOC 20 block diagram
This block diagram illustrates the signal path in EVOC 20 TrackOscillator and EVOC 20 PolySynth.